为深入贯彻《国务院办公厅转发民政部等单位〈关于加强低收入人口动态监测做好分层分类社会救助工作的意见〉的通知》(国办发〔2023〕39号)《上海市民政局关于深化本市社区救助顾问制度建设的实施意见》(沪民救发〔2022〕15号)文件精神,进一步落实《静安区民政局关于进一步推进静安区社区救助顾问工作的实施细则》(静民发〔2023〕4号)文件要求,完善服务类社会救助工作网络,推动服务类社会救助服务工作规范化建设,不断优化主动发现综合救助机制,做好分层分类社会救助工作,现结合我区工作实际,制定本工作指引。
一、总体要求
(一)指导思想。以习近平新时代中国特色社会主义思想为指导,深入贯彻落实“人民至上”重要理念,坚持党建引领,以统筹救助资源、增强兜底功能、提升服务能力为重点,全面推进服务类社会救助实体空间建设,坚持便民利民、专业规范、精准高效,持续推动社会救助高质量发展,不断增强困难群众的获得感与幸福感。
(二)总体目标。按照以人为本、依法依规、因地制宜、精准高效的原则,以“四有”(有空间、有队伍、有服务、有机制)“三到”(看得到、找得到、用得到)为目标,建设静安区“1+14+X”服务类社会救助实体空间,在上海市社会救助“一件事”工作的基础上,提供“一站式”综合社会救助,建立健全分层分类的社会救助体系。到2024年底,建成1个区级、3-5个街镇级的示范性服务类社会救助实体空间;“十四五”末,各街镇结合自身实际积极开展各具特色的服务类社会救助实体空间建设,争取实现全域覆盖。
二、主要任务
(一)以嵌入融合为方式,打造站点载体
1.科学选点布局。各街镇可结合“15分钟生活圈”建设,从实际出发,因地制宜推进街镇级服务类社会救助实体空间建设。可依托现有社区服务设施,采取嵌入的方式,充分整合利用资源,运用如街镇党群服务中心、事务受理服务中心、生活服务中心、综合为老服务中心、未成年人保护站等空间资源,切实开展社会救助阵地建设。
2.统一标识设置。街镇级服务类社会救助实体空间统一命名为“静安区XX街道(镇)静邻暖心屋——社区救助顾问服务站”,使用社区救助顾问logo标识。应具备相应工作空间和服务区域,有条件的街镇可根据功能进行科学分区,以方便群众办事为出发点,合理布局。
(二)以社区救助顾问为主体,强化队伍支撑
1.发挥“三级一类”社区救助顾问队伍作用。以街镇和居委的社区救助顾问队伍为主体,鼓励引入专业社会组织参与。结合“桥计划”等服务类救助项目,积极引导社区志愿者、专业社会工作者共同参与。每个街镇级服务类社会救助实体空间需根据本街镇社会救助服务对象的数量,采取专(兼)职的方式,合理确定队伍规模,一般需配备2名社区救助顾问,保障实体空间的救助服务有效开展。
2.提高人员队伍专业化程度。宜选择懂政策、善沟通、有爱心的人员担任工作人员,并具备资源调配、需求分析、问题评估、心理疏导以及突发事件处置等相关工作技能,具备社会工作职业资格者优先。
(三)以“4+5+X”功能为核心,做实服务“一站式”
1.区级服务类社会救助实体空间
一是统筹协调。指导各街镇级服务类社会救助空间的建设与服务,健全工作机制,规范工作流程,总结宣传推广基层经验做法。
二是资源链接。发挥资源开发、资源整合、分层配置等功能,梳理区级帮扶资源以及项目清单,依托党建、慈善等各类资源,打造静安区“救助资源共同体”,为各街镇级服务类社会救助实体空间高效链接资源。
三是专业指导。发挥重点疑难个案管理等功能,为街镇级服务类社会救助实体空间提供紧急重点个案的危机介入服务。
四是队伍赋能。定期组织各街镇开展社会救助业务和能力培训,提升救助服务技能。
2.街镇级服务类社会救助实体空间
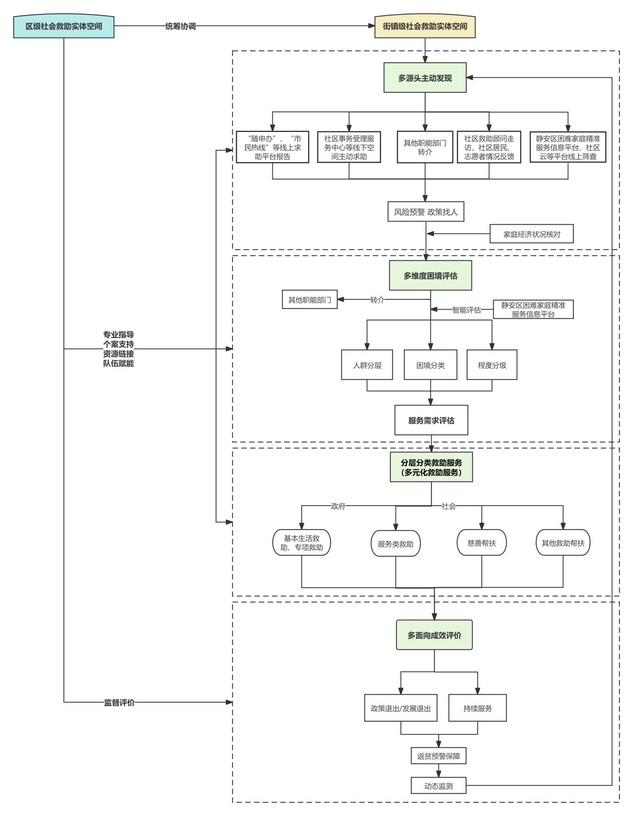
一是主动发现。以实体空间和线上平台为抓手,坚持多源头主动发现,实现救助服务全人群覆盖。
二是科学评估。以数据基础和系统分析为依托,坚持多维度需求评估,实现救助服务全方位研判。
三是救助服务。提供救助帮扶、教育培训、案例分析、心理疏导、减压增能、技能提升等“一站式”服务。
四是资源链接。归集辖区内爱心企业、社会组织和志愿者等各类社会力量的帮困资源和服务项目,充实实体空间资源。
五是队伍赋能。定期组织开展救助业务培训,着重提升社区救助顾问在政策解读、服务技能、人际沟通等方面的能力。
鼓励各街镇在上述服务功能基础上,从困难群众需求出发,结合自身实际,进一步延伸拓展服务功能,设立特色服务项目,打造具有本街镇特色的服务类社会救助实体空间。
(四)以“全周期”模式为指引,优化服务机制
1.建立服务事项清单。落实静安区“全周期”服务类社会救助运行机制,利用服务类社会救助实体空间为困难群众提供分层分类的社会救助服务。将涉及困难人群的救助政策申请、政策咨询、入户访问、需求评估、个案管理、资源链接、日常联系、服务转介等工作内容纳入街镇级服务类社会救助空间的服务范围。
2.健全分层分类。街镇级服务类社会救助实体空间应落实主动发现工作机制,通过“大数据比对+铁脚板排摸”,重点关注“沉默的少数”,主动发现困难群众,实现政策找人。针对符合救助政策的服务对象,及时提供基本生活救助,以及医疗、教育、住房、就业等专项救助,做到“应保尽保、应助尽助”;对尚未纳入救助范围但可能存在困难的对象开展需求排摸,重点关注最低生活保障边缘家庭、有大重病患者的家庭、刚性支出困难家庭、有失无业人员的家庭、遇到急难事项或意外事故的家庭,以及申请救助未通过或刚刚退出政策保障的家庭等,开展照护喘息、社会融入、培训赋能、就业支持等类别化服务,形成梯度救助格局。
3.规范服务流程。街镇级服务类社会救助实体空间可根据静安区服务类社会救助实体空间服务流程(见附件1)、静安区社会救助服务事项清单(见附件2)开展日常工作,包括发现报告、首问接待、困境评估、基础服务救助、转介跟进、成效评估以及返贫保障等七个环节。鼓励各街镇开展服务创新工作,梳理更加精准高效的工作流程,打造本街镇的特色模式。工作人员可依据《静安区社会救助工作规范化操作手册》,运用专业工具表单及智能化精准评估平台开展需求评估,提供专业服务。
三、工作要求
加强组织领导。强化党委领导、政府负责、民政牵头、部门协同、社会参与的工作机制,聚合政策举措,深化“政府救助+慈善帮扶”,提升站点服务功能,促进基层减负增能。
完善运作机制。充分发挥街镇在服务类社会救助实体空间建设选址、资源整合、人员配备、组织运营等方面的主导和统筹作用。鼓励引入具有社会救助工作经验的社会工作服务机构、公益慈善类社会组织等共同参与管理和服务。
推动数字赋能。强化信息化支撑,依托“社区云”、全要素平台等,加强医保、残联、人社、房管、司法等相关部门的数据联通运用,探索社会救助应用场景,加强低收入人口的动态监测,完善预警指标,丰富服务应用,提高救助服务效率。
健全管理制度。建立健全实体空间管理制度,形成服务项目管理、志愿者管理、档案管理等工作机制,保障各项服务工作有章可循、有序运行。同时建立人员教育培训机制,切实规范服务行为,落实服务责任,促进服务类救助工作实现标准化、制度化、专业化。
加大宣传推广。积极运用线上线下各类媒介渠道,广泛宣传服务类社会救助实体空间功能及服务成效,总结推广基层创新做法和实践经验,努力营造弱有众扶的浓厚氛围。各街镇要积极打造示范性服务类社会救助实体空间,创新服务内容和模式,相关工作情况纳入年度社会救助绩效评价。
附件:1.静安区服务类社会救助实体空间服务流程
2.静安区社会救助服务事项清单
静安区民政局
2024年4月8日
附件1:
静安区服务类社会救助实体空间服务流程

附件2:
静安区社会救助服务事项清单
功能模块 | 具体要求 | |
主动发现 | 1 | 了解“随申办”“市民热线”等线上平台的求助信息。 |
2 | 跟进社区事务受理服务中心等线下空间的主动求助对象。 | |
3 | 跟进其他职能部门转介信息。 | |
4 | 社区救助顾问定期走访,了解社区居民、志愿者的情况反馈。 | |
5 | 利用线上智能化平台开展服务对象筛查。 | |
困境评估 | 6 | 根据求助情况开展入户走访及面谈服务。 |
7 | 利用“静安区困难家庭精准服务信息平台”开展需求评估,进行困难人群分层、困境分类、困境程度分级服务。 | |
8 | 针对评估内容形成“一人一档案”。 | |
救助服务 | 9 | 提供政策咨询服务,宣讲社会救助政策内涵。 |
10 | 帮助申请相关社会救助政策。 | |
11 | 定期开展电话访视、上门慰问服务。 | |
12 | 提供专业心理咨询、情绪疏导服务。 | |
13 | 开展个案管理服务。 | |
14 | 开展群体性小组活动,如社会融入、技能学习、就业培训等主题。 | |
15 | 开展主题社区宣导活动。 | |
16 | 提供危急难个案介入服务。 | |
17 | 提供需求转介服务。 | |
资源链接 | 18 | 帮助链接生活、就业、就学、医疗等方面的政府资源和社会资源。 |
19 | 帮助链接爱心企业、社会组织、志愿者等社会力量提供服务。 | |
队伍赋能 | 20 | 开展社区救助顾问能力提升服务,如政策解读、服务技能、人际沟通等主题培训。 |
21 | 开展案例分析交流。 | |
看不清?点击更换
留言咨询
纠错
1.错误类:*
2.出错页面的地址(浏览器地址栏里面的地址):*
3.内容标题:*
4.为了方便我们更准确及时的处理错误,请尽可能详细填写你的操作经过:*
-
您的姓名:*
相关文档
使用说明